Migration from an On-Premises BI System to a BI System Using the Microsoft Azure Suite

Troubles :

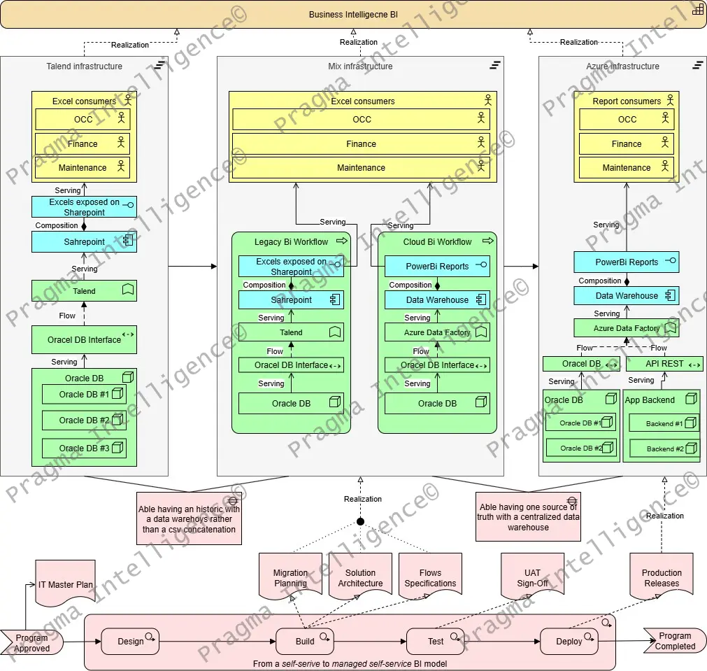
  1. Talend machines were hosted on VMs that frequently broke down. This required the team to manually restart the jobs.
  2. There was no mechanism for historicizing the data, making it sometimes impossible to reproduce an extraction from one day to the next.
  3. Low confidence in the data, as it came from columns in the transactional databases with titles that were not very explicit to the business users.

Owners :

The head of the Data & Integration department was leading the project to discontinue the Talend license and enhance BI quality within the airline company through a migration to BI tools from the Microsoft Azure suite.

Success factors :

  1. To have a data history through a database, unlike CSV extractions.
  2. To have a single source of truth for the data via a database maintained by IT, with the data functionally validated by the business units.

Constraints :

  1. There was a deadline for the termination of the license contract, coupled with the existence of approximately sixty extractions that had been created and were sometimes poorly managed by the team.
  2. The timelines did not allow for a thorough and proper migration of everything; for each one, we had to decide with the business stakeholders whether to migrate it into a BI model, provide a view that replicates the report as is, or not migrate the extraction at all.

Actors :

  1. Director of the Data Department,
  2. A team of 3 data engineers,
  3. The power users from the Finance, Maintenance, and OCC departments

.

Archimate diagram explaining the progressive migration from an on-premises model to a 100% cloud model